7.4.2026

Projekt Opto

ObrĂĄzekProjekt "Opto" řeší problém, jak připojit bezdrátové joysticky k adaptéru Atari MultiJoy. Může také úspěšně sloužit jako rozhraní mezi adaptéry či ovladači Atari a Sega (se správně zapojeným napájením), podporuje druhé tlačítko pomocí standardu Joy2Bplus (druhé tlačítko nebo směr UP) a lze jej použít také s adaptérem 4play na Atari ST, který rovněž postrádá napájení na paralelním portu.

Technický popis

Rozhraní MultiJoy umožňuje připojit k osmibitovému počítači Atari až 16 joysticků. Jeho konstrukce však nepodporuje ovladače, které ke svému provozu vyžadují napájení. Jedná se především o bezdrátové ovladače, například 8BitDo M30 2.4G, Retro Turbo 2000 Super Wireless Gamepad od Commotronu, moderní ovladače z řady Atari + a také gamepady XBox s adaptérem BlueRetro Atari.

Přemýšleli jsme, jak taková zařízení k MultiJoyi připojit, což vedlo ke vzniku zařízení "Opto".

MultiJoy s bezdrátovými ovladači

MultiJoy s bezdrátovými ovladači

MultiJoy nepodporuje VCC. Aktivní joystick vybírá pomocí multiplexeru, který stahuje pin 8 portu na nízkou úroveň (logická 0), čímž simuluje běžné chování portu (GND). Jakmile je však na MultiJoyi zvolen jiný joystickový port, zem napájení je odpojena.

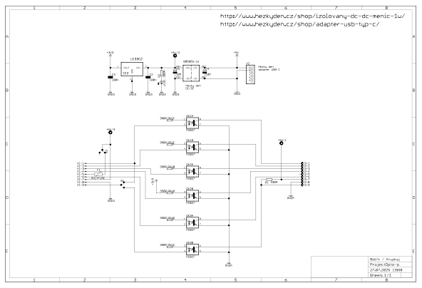
Schéma

Schéma

Proto je pro napájení joysticků nutné galvanické oddělení R11; tedy oddělení jak napájení, tak signálových vodičů.

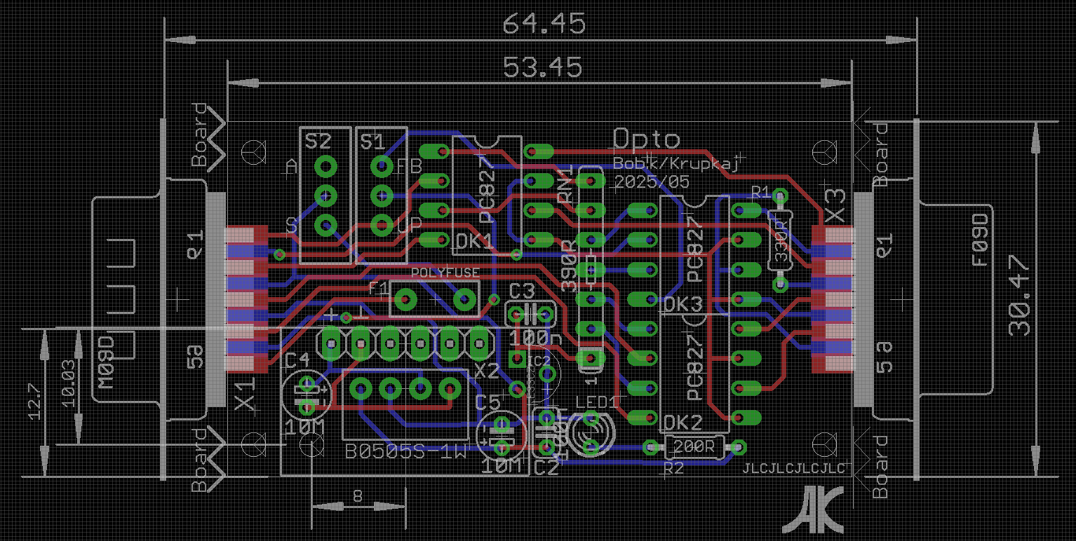
PCB

PCB

Napájecí část využívá izolovaný DC/DC měnič, který odebírá energii z USB powerbanky nebo síťového adaptéru připojeného přes USB-C port. DC/DC měnič vyžaduje pro správnou činnost stálou zátěž, kterou zajišťuje LED dioda. Výstup měniče je připojen na napájecí piny joysticku. Přepínač S2 umožňuje zvolit buď režim Atari (napájení na pinu 7), nebo režim Sega (napájení na pinu 5).

Galvanické oddělení signálů zajišťují optočleny, napájené přes 3,3V stabilizátor. Proud je nastaven tak, aby byl přenos signálu spolehlivý, ale zároveň bez zbytečně vysoké spotřeby.

Osazené PCB

Osazené PCB

Přepínač S1 umožňuje nastavit druhé tlačítko na ovladači buď jako druhý fire, nebo jako směr UP, což může být v některých hrách užitečné. Tato funkce je dostupná pouze tehdy, když je ovladač připojen přímo k počítači, nikoli přes MultiJoy.

Význam přepínačů

Význam přepínačů

Hraní s Optem

Pokud chcete hrát s bezdrátovými ovladači přes MultiJoy, připojte rozhraní Opto do jednoho z portů MultiJoye. Na druhou stranu rozhraní poté připojte bezdrátový dongle a nezapomeňte přivést napájení do USB-C konektoru, a to buď z USB adaptéru, nebo z powerbanky. Jakmile je vše zapojeno a zapnuto, můžete se pustit do hry a užívat si pohodlí ovladače, který není omezen připojovacím kabelem.

Dongly bezdrátových ovladačů s MultiJoyem

Dongly bezdrátových ovladačů s MultiJoyem

Ke stažení

Dokumentace k aktuální verzi je k dispozici pod licencí Creative Commons R11: CC-BY-SA
Najdete zde schémata, návrhy PCB včetně seznamu součástek, modely pro 3D tisk a několik fotografií:
ProjectOpto-250728.zip

Tagy: Multijoy, multiplayer, 8bitAtari
1. Tomáš z RGB | 17.5.2026
Supr! Teď už jen stačí zabudovat dongly přímo do krabičky a je to. Možná by stačily jen pro 1. a 2. joystick :-)

2. krupkaj | 17.5.2026
Jestli myslíš přímo do Multijoye, urcite by to slo, ale myslim, že by ho to příliš zkomplikovalo. Taky by šlo MultiJoy postavit uplně jinak. Byla tady konstrukce ze Slovenska, ktera to rešila, ale vsechno to bylo hodně složite. Multijoy byl navržen jako jednoduchá konstrukce, kterou si může postavit každý sám a myslím, že by to tak mělo zůstat. Ale samozřejmě žádné meze se nekladou a jestli to někdo vymyslí lepe a levněji jenom dobře.
Jméno
E-Mail
URL
Komentář
sblog by krupkaj, ©2018 - 2026